Zoek naar:
Zoekknop
Home
Opleidingen
Trainer Opleidingen
Post-HBO Trainen met Ziel en Zakelijkheid
Cursus Didactische Vaardigheden voor Experts
Post-HBO Trainer – Coach
Post-HBO Systemisch Teamtrainer
Transactionele Analyse voor Coaches en Trainers
Coaching Opleidingen
Post-HBO Coachen met Ziel en Zakelijkheid
Training Coachend Leidinggeven
Cursus Coachingsvaardigheden
Online Avond Post-HBO Coachen
Post-HBO Trainer – Coach
Teamcoaching Opleidingen
Post-HBO Systemisch Teamcoach en Teamtrainer
Training Teamcoaching en Groepsdynamica
Training Coachend Leidinggeven
Training Intervisiebegeleider
Loopbaancoach Opleidingen
Post-HBO Loopbaancoaching met Ziel en Zakelijkheid
Opleiding Systemisch Loopbaancoach
Cursus Loopbaancoaching voor Coaches
Stress en Burn-out Coaching
Post-HBO Opleiding Stress en Burn-out Coach
Opleiding Lichaamsgericht Coachen bij Stress en Burn-out
Intervisie Opleidingen
Training Intervisiebegeleider
Cursus Intervisievaardigheden
Feedback Training
Systemisch Werken
Systemisch Coachen met Familieopstellingen
Post-HBO Systemisch Teamcoach en Teamtrainer
Systemisch Loopbaancoach
Vervolgopleidingen voor Coaches en Trainers
Lichaamsgericht Coachen bij Stress en Burn-out
Coachen met Familieopstellingen
Systemisch Loopbaancoach
Transactionele Analyse voor Coaches en Trainers
Post-HBO Systemisch Teamcoach en Teamtrainer
Cursus Loopbaancoaching voor Coaches
Professionele Ontwikkeling
Training Coachend Leidinggeven
Training Intervisiebegeleider
Feedback Training
Cursus Intervisievaardigheden
Loopbaanadvies voor Young Professionals
Training Werkgeluk en Veerkracht
Methodieken
Methodieken
Stermodel
Single, Double en Triple Loop Trainen
Verdiepende Methodieken
Programmeerkristal
Blog
Kennisbank
Kennisbank
Toolbox
Video’s
Boeken
E-books
Artikelen vaktijdschriften
Over ons
Over ons
Wat ons bezielt
Onze aanpak en werkwijze
Het verhaal van Silvia
Over ons
Onze erkenningen
Trainer van het Jaar 2015-16
Ervaringen van Deelnemers
Vacatures
Contact
Blankenstijn & Partners
Blankenstijn & Partners
Inloggen
info@bpopleidingen.nl
0317-425134
Zoek naar:
Zoekknop
Home
Opleidingen
Trainer Opleidingen
Post-HBO Trainen met Ziel en Zakelijkheid
Cursus Didactische Vaardigheden voor Experts
Post-HBO Trainer – Coach
Post-HBO Systemisch Teamtrainer
Transactionele Analyse voor Coaches en Trainers
Coaching Opleidingen
Post-HBO Coachen met Ziel en Zakelijkheid
Training Coachend Leidinggeven
Cursus Coachingsvaardigheden
Online Avond Post-HBO Coachen
Post-HBO Trainer – Coach
Teamcoaching Opleidingen
Post-HBO Systemisch Teamcoach en Teamtrainer
Training Teamcoaching en Groepsdynamica
Training Coachend Leidinggeven
Training Intervisiebegeleider
Loopbaancoach Opleidingen
Post-HBO Loopbaancoaching met Ziel en Zakelijkheid
Opleiding Systemisch Loopbaancoach
Cursus Loopbaancoaching voor Coaches
Stress en Burn-out Coaching
Post-HBO Opleiding Stress en Burn-out Coach
Opleiding Lichaamsgericht Coachen bij Stress en Burn-out
Intervisie Opleidingen
Training Intervisiebegeleider
Cursus Intervisievaardigheden
Feedback Training
Systemisch Werken
Systemisch Coachen met Familieopstellingen
Post-HBO Systemisch Teamcoach en Teamtrainer
Systemisch Loopbaancoach
Vervolgopleidingen voor Coaches en Trainers
Lichaamsgericht Coachen bij Stress en Burn-out
Coachen met Familieopstellingen
Systemisch Loopbaancoach
Transactionele Analyse voor Coaches en Trainers
Post-HBO Systemisch Teamcoach en Teamtrainer
Cursus Loopbaancoaching voor Coaches
Professionele Ontwikkeling
Training Coachend Leidinggeven
Training Intervisiebegeleider
Feedback Training
Cursus Intervisievaardigheden
Loopbaanadvies voor Young Professionals
Training Werkgeluk en Veerkracht
Methodieken
Methodieken
Stermodel
Single, Double en Triple Loop Trainen
Verdiepende Methodieken
Programmeerkristal
Blog
Kennisbank
Kennisbank
Toolbox
Video’s
Boeken
E-books
Artikelen vaktijdschriften
Over ons
Over ons
Wat ons bezielt
Onze aanpak en werkwijze
Het verhaal van Silvia
Over ons
Onze erkenningen
Trainer van het Jaar 2015-16
Ervaringen van Deelnemers
Vacatures
Contact
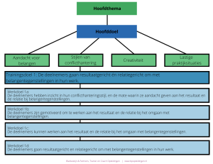
Voorbeeld doelenhiërarchie Training Open Onderhandelen
Gratis download
E-Book: Het Stermodel voor coaches, trainers en teamcoaches
Inzicht en werkvormen over de methodiek van het Stermodel
Download e-book